Abstract
The escalating demand for specialized care is exacerbating widespread patient access delays in health systems, as many specialties face shortages that widen the gap between provider availability and patient demand for care. At UCI Health, ambulatory leaders have developed an access strategy that uses existing resources to improve patient access without expanding the provider base. This initiative emphasizes organizational awareness, accountability, collaboration and the integration of digital innovations.
Background and significance
Healthcare organizations face the challenge of providing timely access to specialized care. At UCI Health, surging demand for ambulatory services has driven the need for innovative approaches to enhance patient access without increasing the provider base. UCI Health’s multifaceted strategies and interventions underscore the pivotal role of cross-collaboration, education, accountability and digital interventions in achieving short-term improvements to access.
UCI Health leadership showed an unwavering commitment to transforming access through a suite of interventions and collaborative efforts. Their primary focus has been on fostering a shared understanding of provider and clinic behaviors that impede patient access, alongside robust accountability mechanisms to drive improvements.
Key initiatives
Engaged leadership/awareness
To engage providers across the ambulatory enterprise, leaders initially focused on building awareness of patient access metrics (including definitions) and fostering a shared understanding of behaviors that limit patient access.

Organizational awareness presentations by various leaders helped create alignment and foster engagement across teams. These initiatives were further supported by specialty-specific educational sessions focused on best practices for improving access. Key leaders — including physician leaders, medical directors, department administrators, directors and managers — reviewed the dashboard (Figure 1) through the Ambulatory Practice Organization Group (APOG), examining data on template design, scheduling security and appointment cancellations. Regular monthly access meetings with individual departments were also introduced, incorporating visual reports to boost engagement. Ensuring data accuracy and conducting a thorough analysis of physician capacity were essential to improving access.
Accountability/collaboration
To ensure sustainable behavioral change, UCI Health instituted various accountability measures. Audit trails were established to monitor provider and clinic behaviors, including data on cancellations, template integrity and reassessing restrictions — some key factors impacting access. APOG meetings were introduced to incorporate actionable tasks based on data review, allowing the team to effectively translate data into impactful changes.

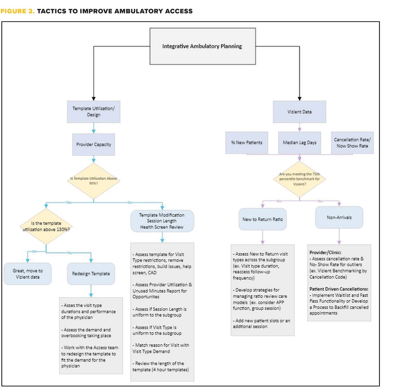
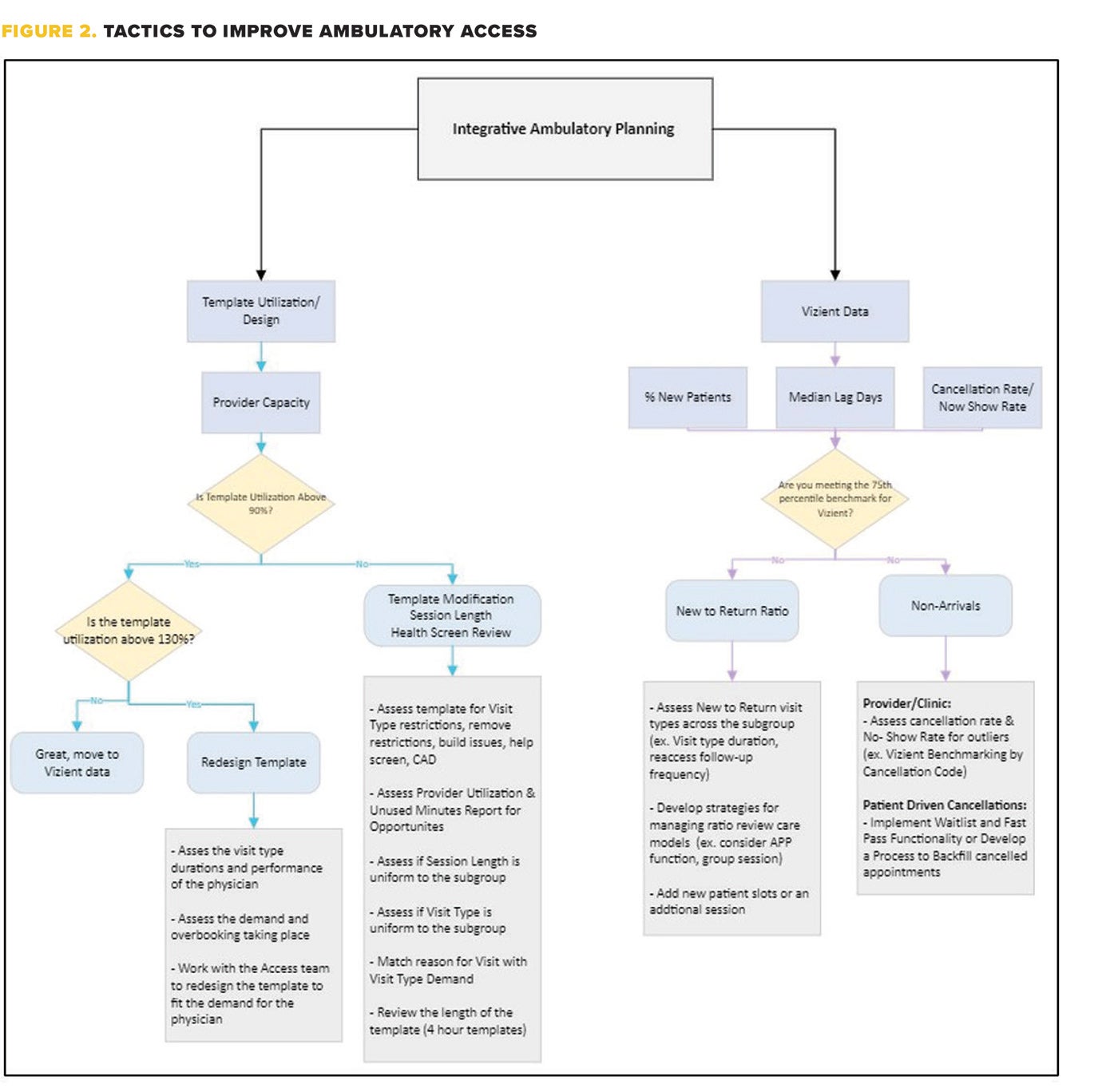
As shown in Figure 2, various tactics were developed from these data findings. Once a tactic was implemented, automated monthly or even daily reports were pushed out to leaders to review as an important feedback loop.

By leveraging these tactics within the Division of Neurology (see Figures 3 and 4), we saw a decline in median lag days for new patients and an increase in new patients seen within 10 days.
Digital transformation
To further optimize access, UCI Health integrated several digital interventions into its strategy. New patients facing a wait time of more than two weeks were automatically added to a waitlist using Epic Fast Pass technology. If an earlier appointment becomes available, the EHR system promptly notifies the patient via text or MyChart, allowing them to accept the new time.

Figure 5 shows the impact of patients using Fast Pass to secure an earlier slot, with an average reduction of 29 days in wait time. This digital solution maximizes appointment utilization, reduces patient wait times and improves overall access.
Conclusion
UCI Health’s approach to enhancing organizational access without expanding the provider base provides invaluable insights for other healthcare organizations facing similar challenges. By combining educational programs, accountability measures, digital interventions and innovative scheduling strategies, UCI Health has demonstrated the power of cross-collaboration, transparency and data-driven decision-making to boost access and improve patient experience when it comes to appointment availability.



















































