Medical practices are successful when paid for the services provided to patients. Federal regulations and insurance companies set the rules for submitting a claim to reimburse a medical practice. Unfortunately, many claims are denied or result in partial payment. These claims require additional effort to avoid lost revenue. Research shows that 32% of outpatient commercial claims and 11% of traditional Medicare claims are unpaid at 90 days.1 An MGMA Stat poll asking the top reason for claim denials were identified as prior authorization 42%, demographic issues 29%, timely filing 7%, and other 22%, including coding issues, payer requirement inconsistencies and medical necessity requirements.2
Denied claims are those rejected by the payer with no reimbursement to the practice. An underpaid claim provides less than the expected reimbursement based on the contract with the payer. There are many reasons for underpaid or denied claims. Coding and billing errors contribute to this burden. Educating physicians about proper coding can go a long way in minimizing denied or underpaid claims.
Educate
While physicians have a basic understanding of medical coding, the billing process and insurance claims, establishing baseline levels of understanding is integral to forming an education plan. Remember, the goal is for physicians to have baseline billing and coding knowledge to engage in meaningful conversations with the administrative team.
Items to consider in the education plan for physicians:
- Evaluation and management (E/M) codes are CPT® codes used when a provider is evaluating or managing a patient’s condition or illness. Physicians should be aware of the E/M guidelines pertinent to selecting the appropriate level of service.
- Commonly used procedures and drug codes. Note: Consider explaining any procedures or medications that are bundled and standard global periods for common procedures performed in your practice. Also, consider dosage and how to document for proper revenue capture.
- Common modifiers used for E/M, procedure and drug codes.
- Specific procedures or plans that require prior authorization.
- Evaluate payer policies on modifier usage and customary codes.
Designing an education program that provides physicians with a deeper understanding of the items outlined above can decrease the administrative burden for the practice. For example, suppose a physician must complete two diagnostic tests on the same day to diagnose and treat the patient properly. It is important to check to see if diagnostic tests are bundled and will be reimbursed or if a modifier is necessary. Educating the physician on bundling and unbundling codes can prevent reimbursement questions from physicians and better understanding of compliant coding. It is also advantageous for coders, billers and auditors to provide feedback to providers on findings from claims that are denied or partially paid. Utilize the data to create a robust education program for all involved in creating a claim.
EHR optimization
EHR systems offer various mapping solutions to improve the billing and coding cycle. Practice administrators can work with EHR vendors to identify solutions specifically beneficial for billing and coding related to the physician’s EHR workflow. While implementation may seem difficult, it can decrease the workload for physicians and support staff.
Important consideration: The practice administrator should know physician EHR workflows so that the solutions implemented will benefit the physicians. If the administrator follows the general EHR workflow when implementing billing and coding mapping solutions yet the physician doesn’t use those screens in the EHR, the solution won’t be helpful to anyone.
Solutions that may be available in the EHR:
- Procedure mapping allows practices to attach a specific procedure code to an order in the EHR. When procedure mapping is set up correctly, the physician places an order in the EHR, and the CPT® code will automatically populate the superbill. This removes an additional manual charge entry step for the physician or billing department.
- Order sets allow practices to set up specific orders that are performed for a particular condition. If a physician adds a diagnosis code to the patient’s chart, the orders for that condition will automatically be placed for the clinical staff to complete. This time-saving feature should be implemented carefully to avoid additional work for deleting undesired orders.
- Physician favorites allow each physician to create favorite diagnoses, procedures and drug codes. This prevents the physician from searching through several codes during each patient visit.
- Keywords and smart phrases are specific shortcuts that minimize typing at each visit. This functionality makes it easy to include necessary documentation for billing purposes when physicians or scribes use the same phrases multiple times per day.
- Query process allows streamlined communication between administrative personnel and providers to ensure the claim is coded and billed appropriately to help prevent denial or partial payment. This can be done via an inbox in an EHR or email.
- Note: EHR shortcuts are usual and customary in practice now; however, this does not mean that shortcuts may be used in all instances. Extreme caution should be used when documenting notes for high-risk patients, contentious patient relationships (where the patient has expressed displeasure about care and there is a chance for litigation or complaints) and patients whose clinical care warrants a detailed description. In malpractice cases, use of shortcuts is often used to document substandard clinical documentation. Documentation should be done to a legal standard of what the reasonable physician would do. EHR shortcuts should be reassessed at least yearly or when the provider is notified of coding and billing updates. This will ensure appropriate use and compliance with laws, regulations and medical society guidelines, as applicable.
Charge entry workflow

This is an example workflow for charge entry to educate physicians on the workflow. Workflows may differ for each practice, and the flow chart should be updated to reflect the specific workflow for your organization.
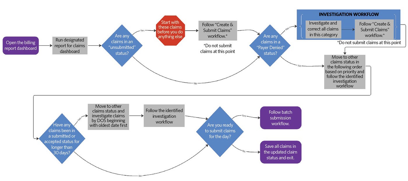
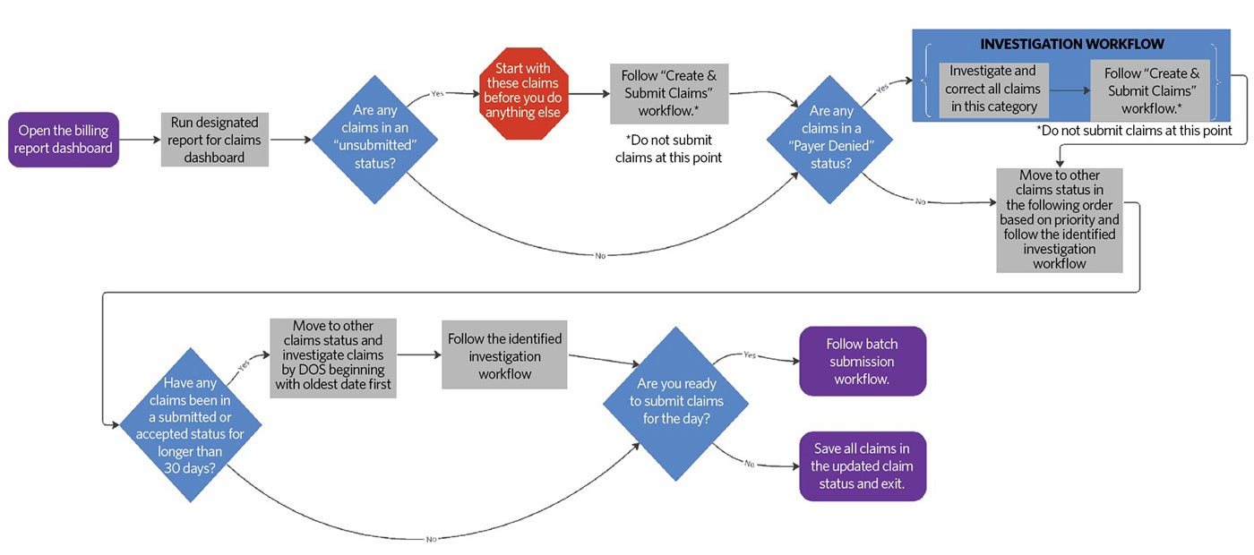
Claim control and follow-up workflow

This is an example workflow for claim follow-up to educate physicians on the workflow. Workflows may differ for each practice, and the flow chart should be updated to reflect the specific workflow for your organization.
Communication
An open line of communication with physicians regarding what they need to know about the claims process is critical. Next is a clear communication plan after the practice has completed the education and EHR optimization for physicians.
- Physician knowledge of the overall claims cycle and processes — Create flow charts specific to the practice so that a physician understands the big picture and why they are being asked to complete specific tasks. Some example flow charts are listed below.
- Regular feedback on claims statuses — Use the practice management (PM) software or revenue cycle management (RCM) system to generate claims reports for each physician and the practice. Reports that include information on paid and denied claims will give the physician insight into what works and what doesn’t. It also allows physicians to identify workflow updates or patient scheduling changes that could prevent revenue cycle issues in the future.
- Key contacts — Ensure that physicians know whom to contact if they have a billing question or need to update the patient’s chart. A simple contact sheet in each exam room or physician workstation could be helpful.
The goal is to provide physicians with a foundational understanding of billing and coding to make informed decisions, engage in meaningful conversations with the administrative team, and not expect them to become billing experts. Practices that empower physicians to increase their knowledge of the claims cycle can decrease the long-term workload and improve the practice’s overall productivity and profitability.
Editor’s note: Ms. Johnson and Dr. Tutty are employed by the American Medical Association. The opinions expressed in this article are those of the authors and should not be interpreted as American Medical Association policy.
Notes:
- Muoio D. “Commercial payers frequently delayed paying out providers’ claims in Q1, report finds.” Fierce Healthcare. May 19, 2023. Available from: https://bit.ly/3YyUYxv.
- MGMA. “Finding ‘hidden treasure’ by uncovering and fixing the sources of claim denials.” Dec. 2, 2020. Available from: https://www.mgma.com/stat-120120.












































