System-wide understanding and cross-departmental teamwork in complex environments is especially crucial in healthcare, where service gaps often emerge during interdepartmental handoffs. Health systems must take deliberate steps to foster alignment, collaboration, and efficiency. Lean methodologies and operational tools provide a clear pathway to achieving these goals.
Establishing interdepartmental problem-solving teams
A crucial first step in improving interdepartmental teamwork is establishing problem-solving teams. These teams should begin by aligning all departments with the organization’s mission and clearly defining each department’s role in fulfilling that mission. While each healthcare system may have its own mission statement, the core healthcare system mission is typically optimal patient health and healing. Each department’s measure of value should be based on how well they contribute to the achievement of this core mission.
Process mapping for workflow optimization
While aligning around a shared mission is essential, sustainable interdepartmental teamwork requires a deeper understanding of workflows. Interdepartmental teams should engage in process mapping to analyze each step involved in departmental handoffs.

For optimal results, process mapping should be an iterative exercise ultimately leading to a value stream map containing only the steps that add value toward meeting the mission. Teams first document the current workflow, then collaboratively refine it by eliminating non-value-added steps and addressing service gaps. Converting this map into a SIPOC diagram (Suppliers -> Inputs -> Process -> Outputs -> Customers) provides clarity as it identifies the responsible department as well as the customer in each step and then defines the specific inputs and outputs required for the step to be successful.

Adding a critical-to-quality (CTQ) assessment at each stage further strengthens this approach. By defining the essential attributes required for the success of each output, teams gain a comprehensive understanding of departmental interdependence and responsibilities.
Implementing service level agreements (SLAs) and performance measurement
Once the process is clearly defined, the next step is to formalize departmental responsibilities through a service level agreement (SLA). The SLA establishes explicit expectations for each department’s contributions and establishes measurable key performance indicators (KPIs). The CTQ attributes identified during process mapping serve as valuable benchmarks for defining these KPIs.
The SLA also forms the foundation for ongoing performance management. Interdepartmental teams should meet monthly to assess how effectively they are supporting the organization’s mission. These meetings should foster a culture of continuous learning and improvement by analyzing successes and failures.

To keep discussions productive, team members should approach meetings with humility and a shared commitment to objective evaluation. Successes should be recognized and reinforced, while failures should be investigated to determine root causes:
- If a failure resulted from an omission, introduce internal controls or targeted improvement measures.
- If the issue was a process defect, redesign the workflow to eliminate the breakdown.
Cultivating a high-performance culture
By establishing interdepartmental teams with a shared mission, clear responsibilities, and data-driven insights, health systems can foster trust, collaboration, and empowered execution. The use of SLAs and structured performance reviews embeds continuous learning and process optimization into daily operations.
This approach helps healthcare organizations achieve operational excellence, improve patient outcomes, and build a culture of continuous improvement.
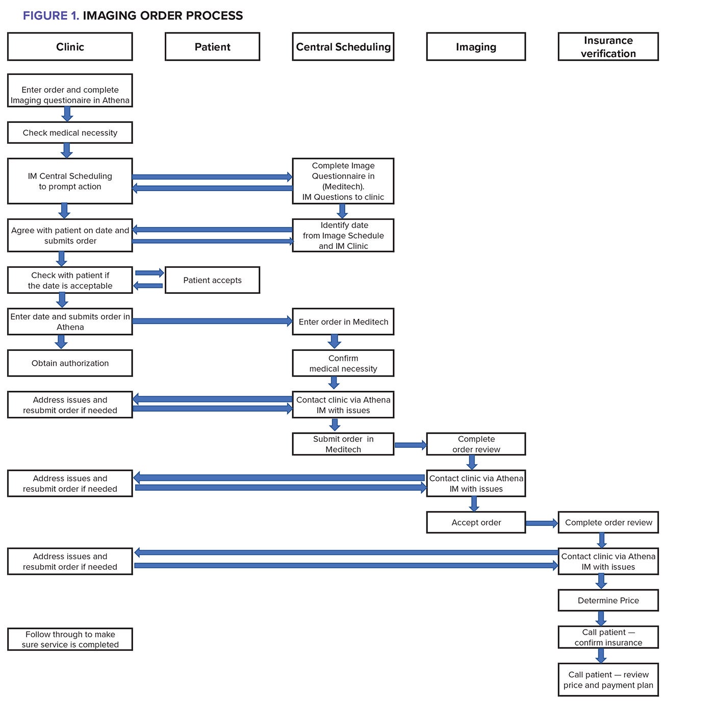
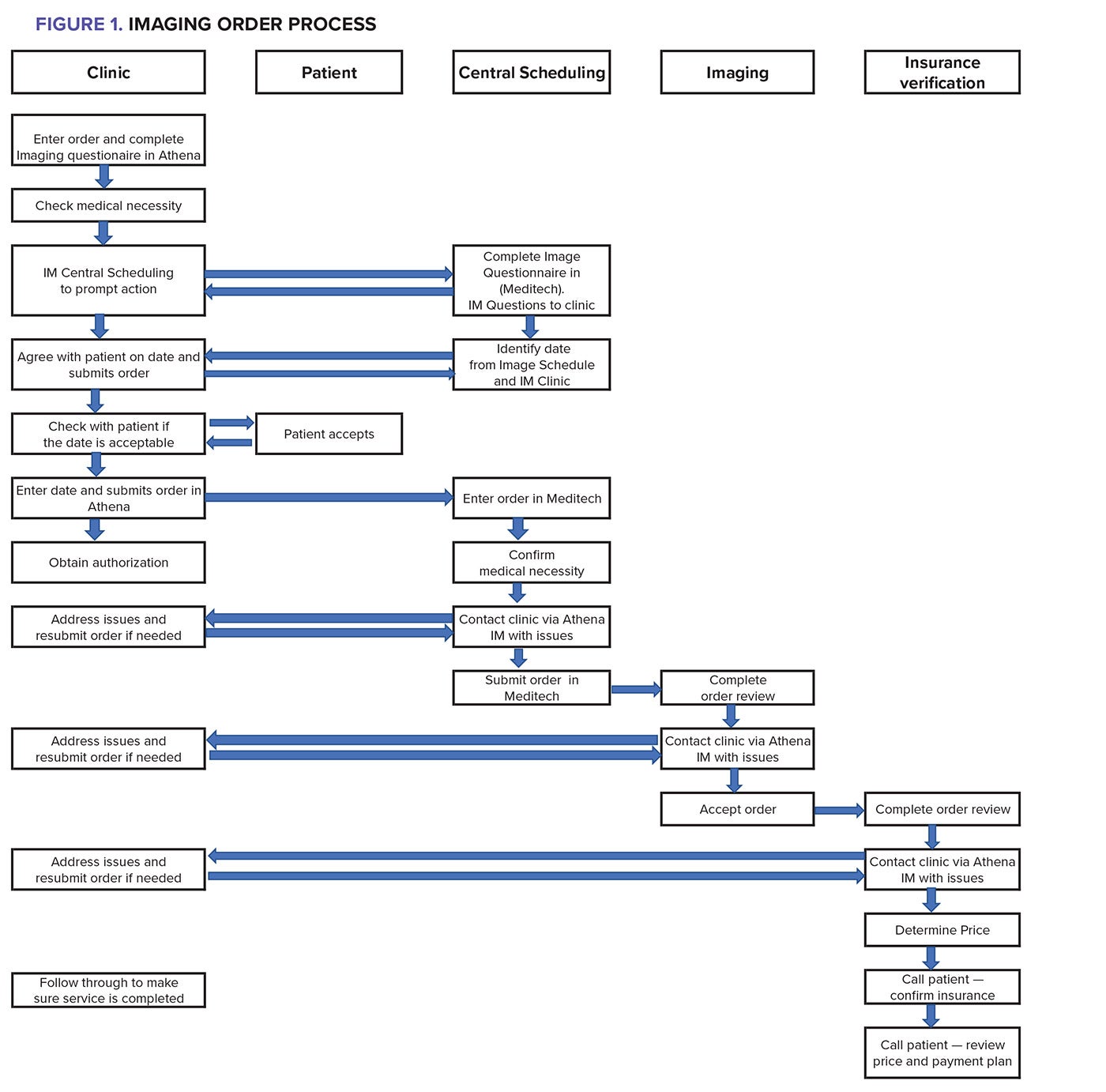
Exhibits
Figures 1-3 are from an engagement with a physician enterprise struggling to get timely and convenient access to their health system’s imaging services. As a result, the physicians were not satisfied with the health systems support and a high volume of imaging referrals were being sent to external providers.
The interdepartmental teams discovered an operational misalignment occurred when the imaging department’s steps to manage operating costs had inadvertently restricted access to its services. By realigning around the shared mission and establishing a more efficient value steam the patient access problem was addressed and imaging volume increased significantly with just a small increase in staffing costs.
These figures provide examples illustrating the process, from establishing a workflow to creating a SIPOC table, which then informs the development of the SLA. These tools become essential for monthly performance reviews, helping interdepartmental teams identify reasons for success and failure, learn from both, and take appropriate action. It is important to emphasize the iterative nature of this work. The initial Workflow, SIPOC, and SLA tools should be seen as living documents — regularly reviewed and refined during monthly interdepartmental team meetings.









































